12月30日,全国旅游标准化技术委员会发布2025年全国甲级、乙级旅游民宿评定结果公示。详情如下:
全国旅游标准化技术委员会
2025年全国甲级、乙级旅游民宿评定结果公示
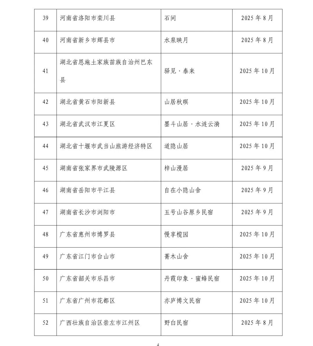
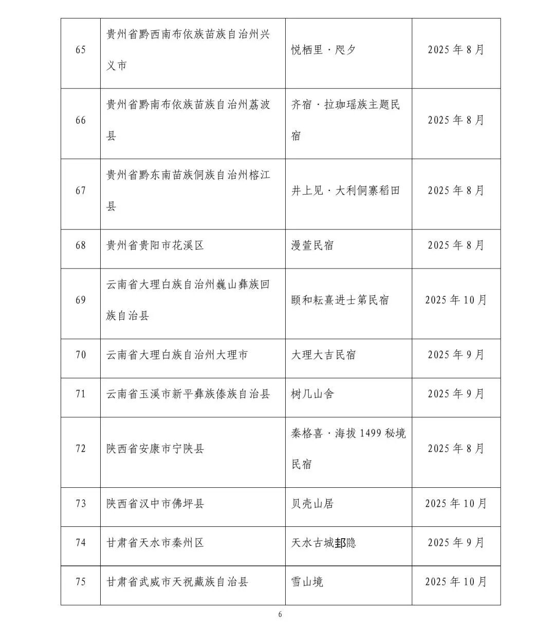
根据《〈旅游民宿基本要求与等级划分〉(GB/T 41648-2022)实施工作导则》,经旅游民宿自愿申报、省级等级旅游民宿评定机构初审,全国旅游标准化技术委员会最终评定后,认定185家旅游民宿基本达到甲级、乙级旅游民宿标准,其中甲级81家、乙级104家,现公示如下:
详细名单见附件。
公示期为2025年12月30日至2026年1月6日(5个工作日)。公示期间如有问题,请向全国旅游标准化技术委员会秘书处反映。
监督电话:010-65201402/1466
联系地址:北京市东城区建国门内大街甲9号
邮政编码:100740
全国旅游标准化技术委员会
2025年12月30日
















深几许民宿

闲庭精品度假民宿




来源丨文化和旅游部官网
责任编辑:袁潇楠
审核:李聪华
互联网新闻信息服务许可证:53120240002 网络视听许可证2510473号 滇ICP备11001687号
网上有害信息举报电话、涉未成年人专用举报电话:0873-3055023 涉未成年人专用举报邮箱:hhwjjbb@163.com
中共红河州委宣传部主管 红河网版权所有 未经红河网书面特别授权,请勿转载或建立镜像,违者依法必究